新闻中心 > 新闻动态

厉害了,我们的血脂康! ——血脂康胶囊荣登中药大品种科技竞争力榜单

2018/02/09来源:北大维信2580
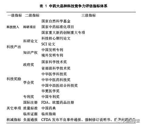
       随着“健康中国”战略的全面实施和医药卫生体制改革不断深化,我国医药生态格局和行业运营规则正在发生剧变,药品价值回归本源,临床价值、科学价值成为决定药品市场价值的核心关键。以临床价值、科学价值为核心的科技创新驱动,正逐渐成为中药产业发展的主要推动力。中药产品的临床价值、科技价值需要科学、合理的评估;优秀中药品种的科技创新成就,也亟待更充分、系统的展示与传播;以价值为导向,开展中药大品种的培育工作,需要正向的引导。为此,中华中医药学会中药大品种联盟、万方数据、中华中医药学会研究与评价办公室编制了《中药大品种科技竞争力报告(2017版)》(以下简称“报告”),并由中华中医药学会发布。报告立足于公开数据和业内共识评价模型,开展客观、综合的中药大品种科技竞争力评估,全景式展示了当前中成药的科技竞争力概貌。
 
       报告对入围产品按照各治疗领域分别进行了总结,按照治疗领域、给药方式(区分注射剂和口服剂型)、适应症等形式,发布了17个细分领域科技竞争力领先的产品榜单,重点展示了临床各治疗领域或特定病种治疗上,科技竞争力领先的优势中药产品。榜单结合科技、临床方面的投入、产出及获得奖励、质量标准以及临床证据等各方面的情况,对入围品种进行了严格的评价。为了进一步优化重要大品种科技评价指标体系,凸显临床价值,2017版评价指标体系还在原指标体系的基础上,增加了临床指征,将临床指南和临床路径纳入评价体系。
 
       公司产品血脂康胶囊登上代谢类中药大品种科技竞争力榜单首位,血脂康自2016年连续两年上榜代谢类中药大品种科技竞争力榜单,科技因子从第二位跃升至首位,证明血脂康胶囊较强的科技影响力。在科技创新方面,公司近年来不断保持投入的稳定增长,确保产品的科技优势地位。同时也在产品的全产业链标准化建设以及质量标准提升方面,不断探索提升,与中国中医科学院、浙江大学等国内高校科研院所建立了紧密的技术研发合作关系。
 
 
 
       目前,国产中药民族药约有6万个药品批准文号,全国有2088家通过药品生产质量管理规范(GMP)认证的制药企业生产中成药。本次入围品种共计552个产品,涉及373家生产企业,共计492个品种,这些产品市场销售终端规模大,在临床应用较为广泛或在所在治疗领域存在明显的优势,或有重要的科技成果,通过市场、临床、科技三个维度的甄别、筛选,这些入围的产品基本上代表了目前国内中成药产品科技创新的主流。
 
       新一轮医改实施过程中,对医药产品价值回归、品质提升提出了更高的要求,中成药行业已从过去的传统销售模式发展为靠产品自身价值驱动市场发展。在此背景下,科技支撑力比任何时候显得更重要,通过科技手段可以更有效的保证中药产品质量、提高临床疗效、降低不良反应发生率。
 
       以科技造就中药精品,靠价值来驱动市场,是中药产业发展的必由之路,科技创新已成当前中成药发展的燃眉之急。
 
      (本文摘自微信公众号蒲公英,原文链接http://mp.weixin.qq.com/s/G9O35jCl2k7uyQoS0UXr9Q)
 
 

最新资讯

北京北大维信生物科技有限公司

地址:北京市海淀区永盛北路2号
邮编:100094
电话:(86)010-52819500/52819298
传真:(86)010-52819501
E-mail:wpupublic@luye.com

关注我们

  • 公众号公众号
  • 小程序小程序